
四位不愿具名的代表表示,他们预计相关政策将维持不变,不过其中两人补充称,成员国间尚未就此展开讨论。
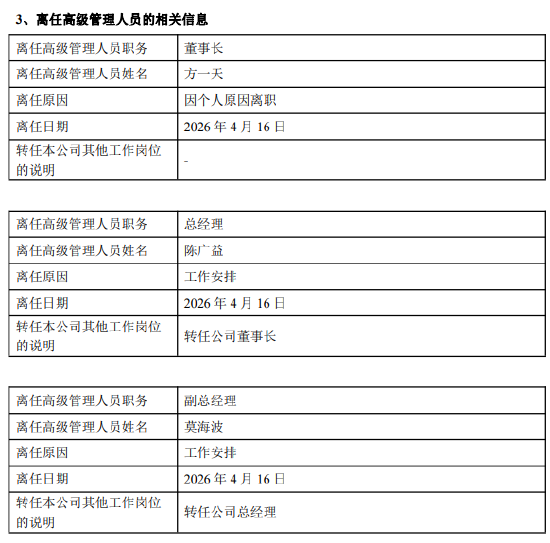
4月17日,万家基金发布董事长及高档料理东谈主员变更公告,掌舵公司长达11年的董事长方一天因个东谈主原因崇敬离任,下野日历为2026年4月16日。与此同期,公司原总司理陈广益转任董事长,原副总司理莫海波升任总司理。这次料理层新老轮换,璀璨着万家基金投入新的发展阶段。
方一天掌舵万家基金11年:畛域从124亿增至5982亿,非货畛域迈入前1/3梯队
公开贵寓深刻,方一天,中共党员,大学学历,曾先后在上海财政证券公司、中国证监会系统作事。2014年10月加入万家基金料理有限公司,自2015年2月17日起担任总司理,2015年7月23日起兼任董事长。时期,他还在2020年8月至2021年3月代任总司理。至这次离任,方一天在万家基金中枢料理岗亭上已栽培越过11年。
数据开头:Wind
在其掌舵时期,万家基金杀青了越过式发展。Wind数据深刻放胆2026年4月16日,万家基金料理总畛域从124.40亿元跃升至5982.47亿元,增长48倍;非货币基金畛域从77.62亿元增至1547.29亿元,增长近20倍。分类型看,货币市集型基金畛域从46.78亿元飙升至4435.18亿元,增长94.8倍,成为公司畛域增长的中枢驱能源。债券型基金畛域从18.17亿元增至686.80亿元,增长37.8倍;夹杂型基金从14.70亿元增至489.47亿元,增长33.3倍;股票型基金从44.76亿元增至294.67亿元,增长6.58倍。尤其值得一提的是,公司在ETF业务上杀青了从零到一的冲破。非货币ETF畛域从0.07亿元飙升至225.74亿元,ETF居品数目从1只推广至24只。此外,QDII和FOF居品也杀青了从无到有,畛域分手达到30.27亿元和46.08亿元。
居品数目方面,公司料理的基金总额从18只推广至200只,增长11倍;非货币居品从15只增至195只。其中,夹杂型基金数目从2只增至76只,增长38倍;指数型基金从4只增至57只。行业名次上,万家基金非货币畛域名次从2015年头的53/94跃升至33/163,奏效迈入行业前三分之一梯队。
数据开头:WIND
公司在公告中对方一天赐与了高度评价:“方一天先生在担任公司董事永劫期,努力尽责、恪称包袱,正规杠杆炒股平台为公司战术发展、东谈主才培养、科罚擢升和平安运营作念出了要紧孝敬,公司特致以诚实敬意和诚意感谢!”
新率领班子:陈广益“宿将”升任董事长 莫海波“绩优则仕”接棒总司理
接任董事长职务的陈广益,是万家基金的“元老级”东谈主物。公开贵寓深刻,陈广益,中共党员,硕士盘问生。曾任职于兴证大家基金运作保险部,2005年3月加入万家基金,历任运作保险部副总监、基金运营部总监、来回部总监、公司总司理助理等职,2019年6月起任首席信息官,2021年3月起任公司董事、总司理。此番转任董事长,体现了董事会对其料理才气与诚意度的充分招供。
新任总司理莫海波通常领有丰富的投研配景。莫海波,致公党党员,硕士盘问生。曾任资产证券资产料理部分析师、中银外洋证券证券投资部盘问员、投资司理等职。2015年3月加入万家基金,同庚5月起担任基金司理,历任投资盘问部总监、公司总司理助理,2022年8月起任公司副总司理。这次升任总司理,属于典型的“绩优则仕”。
Wind数据深刻,莫海波投资司理年限达10.96年,历任料理13只基金,在职料理6只基金,总畛域127.02亿元。放胆2026年4月16日,其料理公募居品年化答谢达15.26%,大幅跑赢同期沪深300指数。代表居品万家品性糊口A自2015年8月料理于今,任期总答谢高达619.85%,年化答谢20.25%,在同类580只基金中名挨次5位。
在2025年基金年报中,莫海波对AI与游戏行业的荟萃抒发了乐不雅预期。他合计,AI正将游戏行业从B端降本增效推向C端工夫与生态后劲诞生,估值有望提振。前期AI已在好意思术、代码、测试等技艺显赫提效;投入2026年,中枢催化来自AI裁剪器的C端浸透、AI玩法迭代与AI创业团队推出新游戏的周期共振。当今游戏龙头公司估值处于历史低位,荟萃AI居品革命周期,有望迎来估值与事迹的双升。
优配网方一天的离任璀璨着万家基金一个期间的扫尾。在其掌舵时期,公司完成了从中袖珍基金公司向千亿级中型公司的越过。有报谈称,下一站或将接任华安基金总司理职务,接替行将到龄退休的张霄岭。新料理层“陈广益+莫海波”能否在横暴的行业竞争中继续增长势头,公司各项业务能否保捏高增长态势,新料理层“陈广益+莫海波”组合能否在横暴的行业竞争中继续增长势头,公司主动权利与ETF业务能否迎来更大发展,咱们将捏续见谅。
海量资讯、精确解读,尽在新浪财经APP
作事裁剪:公司不雅察195融创网
盛康策略天盛优配翔云优配辉煌优配官网光控资本长富资本提示:文章来自网络,不代表本站观点。